
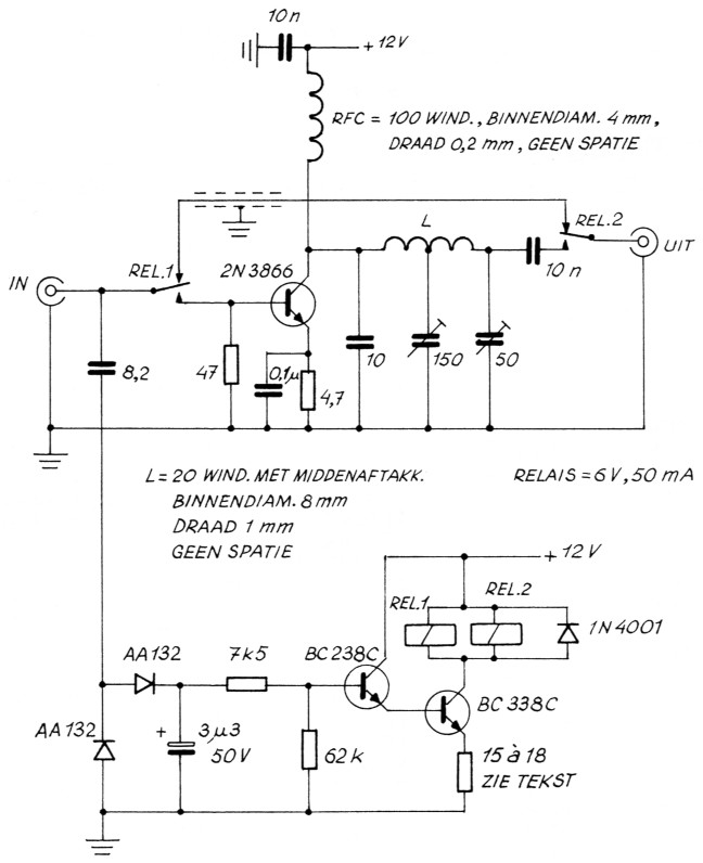
Fig. 1. 2 watt eindtrap your 10 meter.
Nu de 27 MHz zendontvangers voor zeer lage priften worden verkocht wordt her voor ons interessant om deze apparatuur voor de 10 meter amateurband om to bouwen. Reeds trot u in CQ-PA ombouwbeschrijvingen aan.
Speciaal voor degenen die een aparte eindtrap bij zo'n zendontvanger prefereren boven her wijzigen van de bestaande eindtrap publiceren we hierbij een schema van een 2 watt versterkertje dat zonder meer achter een bestaand apparaat kan worden geschakeld.
Het schema, getekend in figuur 1, vertoont veel overeenkomst met een eerder gepubliceerde 2 meter eindtrap. Zie CQ-PA 1981 nr. 29. In het kort komt het erop neer dat de beide relais worden bekrachtigd zodra er een stuursignaal op de ingang van de versterker wordt gezet. Hierdoor wordt de versterker automatisch tussen zendontvanger en antenne geschakeld. Tijdens ontvangst gaat de versterker er op analoge wijze weer tussenuit.
Met een 2N3866, die tegenwoordig al voor minder dan ƒ 4,- te koop is, lukte het om 2 watt output te krijgen bij een input van 0,5 watt, dus vanuit een MARC-doos waarin nets in de eindtrap gewijzigd is. De 2N3866 moet wel goed gekoeld worden! Een gewone koelvin is beslist onvoldoende.
Gebruik korte verbindingen en vergeet niet de draad tussen de relaiscontacten van beide relais of te schermen, zoals in het schema is aangegeven.
Het beste bouwt men de versterker in een gesloten metalen kastje. Mits goed afgeregeld behoeft men geen problemen met TVI o.i.d. te verwachten. De voeding moet 0,5 ampere kunnen leveren.
Voer een ingangssignaal toe en controleer of de relais bekrachtigd worden. Zo niet: verklein dan de emitterweerstand R1 naar b.v. 15 ohm. Een en ander is afhankelijk van de gebruikte relais.
Met behulp van een dummyload en een outputmeter moeten de beide trimmers op max. uitgangssignaal worden afgeregeld. Eerst C1, dan C2 afregelen.
PA-6752