In het oktobernummer van Radio & Electronics World troffen we een uitstekend reproduceerbaar ontwerp aan van een 2 meter voorversterker die gebruikmaakt van een GaAs Fet met bijzonder weinig eigen ruis. Met toestemming van Holland Electronics te Leiden hebben we het artikel vertaald (PA3AFD).

| Bandbreedte (1 dB) | 6 MHz |
| Ruisgetal | < 1,0 dB |
| Versterking | ca. 17 dB |
| 1 dB compressie | + 5 dB |
| Voed. sp./stroom | 12V/180 mA |
| Impedantie | 50 ohm |
| Doorgangsverlies | 0,2 dB |
| Afm. | 125 × 80 × 58 mm |
Voorversterkers met een ruisgetal van 1 dB of minder geven weinig verbetering bij de ontvangst indien ze aan het einde van de voedingskabel met al zijn verliezen worden geplaatst. Wij amateurs zetten onze antenne liefst zo hoog mogelijk teneinde zo groot mogelijke signaalspanningen te krijgen, maar daardoor zijn lange kabels nodig die opzich soms al meer verlies geven dan 1 dB.
Willen we echt profijt hebben van een voorversterker met extreem lage ruiseigenschappen dan moeten we de eerste voorversterker bovenin de mast, dus direct aan de antenne, bevestigen.
Nu zitten aan een dergelijke constructie de nodige bezwaren. Allereerst moet de versterker tijdens het zenden uit de kabel geschakeld kunnen worden, er dient voedingsspanning naar boven te worden gebracht, de versterker dient waterdicht ondergebracht te zijn en dan last but not least zitten we met het onaangename gevoel dat we "er niet bij kunnen" als er iets met de versterker gebeurt.
Die bezwaren zal iedere adspirant nabouwer allereerst voor zichzelf eens op een rijtje moeten plaatsen alvorens tot nabouw te besiuiten! Voor wat betreft het eerste bezwaar t.w. het uit de kabel schakelen van de versterker tijdens het zenden werd in deze schakeling gekozen voor toepassing van een tweetal coaxiale relais. De verliezen hiervan zijn Bering bij "rechtdoor" gebruik en de isolerende eigenschappen zijn goed; een nadelige eigenschap is de relatief hoge prijs.
Voor wat betreft het bezwaar van de omhoog te brengen voedingsspanning werd bier gekozen voor een relatief eenvoudige oplossing via de kern van de coaxiale kabel. Een efficiente oplossing voor de bescherming tegen de weersinvloeden werd gevonden in een behuizing van aluminiumlegering. Deze zijn tegenwoordig via de gespecialiseerde onderdelenhandel verkrijgbaar.
Voor wat betreft het laatste bezwaar: er niet bijkunnen als er wat gebeurt bevelen we aan de versterker onder te brengen in dat deel van onze hersenen die ons ook in staat stelden het gevoel te overwinnen toen we onze eerste rotor plaatsten!

Fig. 1.
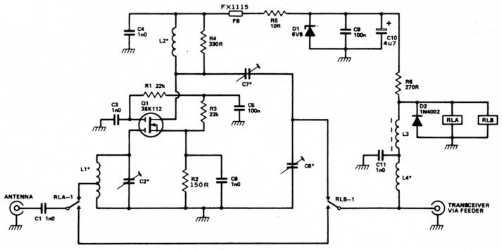
Relais RLA en RLB geven een rechtstreekse doorverbinding van in- en uitgang indien ze NIET bekrachtigd zijn, om te kunnen zenden en ontvangen zonder voorversterking. De verliezen blijven laag door toepassing van coaxiale relais en printsporen met een impedantie van 50 ohm.
Een positieve spanning van 10-15 volt op de binnengeleider van de coaxkabel kan de smoorspoelen L3 en L4 ongehinderd passeren en bekrachtigt beide relais. C1 verhindert dat de antenne de gelijkspanning kan kortsluiten. De voedingsspanning voor de versterker wordt door D1 op 6,8 volt gestabiliseerd.
Ingangsselectiviteit wordt verkregen met L1 en C2. De tap op de spoel is zodanig gekozen dat een optimale ruisaanpassing bestaat i.p.v. een optimale impedantie-aanpassing. L1 is een luchtspoel met hoge Q en door toepassing van een luchttrimmer voor C2 worden de kringverliezen laag gehouden. De bete kant van de kring is verbonden met gate 1 van de GaAs fet Q1. De benodigde negatieve voorspanning op deze gate ontstaat door de spanning over R2, en de waarde van R2 is zodanig dat de drainstroom 9-12 mA is. Gate 2 van Q1 bevindt zich op hetzelfde potentiaal als de source d.m.v. de weerstanden R1 en R3. C5 dient voor HF ontkoppeling en verbetert de stabiliteit. De drain van Q1 is verbonden met een kring met lage Q, die door R4 ook nog wordt gedempt. Trimmers C7 en C8 verzorgen de aanpassing op 50 ohm van de uitgang.
| Weerstanden (¼W5%) | |
|---|---|
| R1,3 | 22k |
| R2 | 150E |
| R4 | 330E |
| R5 | 10E |
| R6 | 270E |
| Condensatoren | |
| C1,11 | In schijf ker. 250V |
| C2 | 12 pF luchttrimmer |
| C3,4,6 | 1n ker. |
| C5,9 | 100n |
| C7,8 | 22pF trimmer |
| C10 | 4µ7 electr. |
| Halfgeleiders | |
| D1 | 6V8 zener 400mW |
| D2 | 1N4002 |
| Q1 | 3SK112 |
| Spoelen | |
| L1 | 5w 1,3 Cul 9 mm diam. tap op 1w |
| L2 | 7w 0,6 Cul 4 mm diam. |
| L3 | 3,5w 0,25 op FX1115 ferrietkraal |
| L4 | 19w 0,6 Cul 4 mm diam. |
| Diversen | |
| RLA, B | coaxrelais CX-120P |
| FB | ferrietkraal FX1115 |
| Waterdichte doos | |
| N-connectors | |
| Schroeven etc. | |
Alle onderdelen worden gemonteerd op een dubbelzijdige print, waarvan de bovenzijde als aardvlak wordt gebruikt. Monteer eerst de draadbrug onder RLB, en de doorverbinding van onder- naar bovenzijde A, B en C.
Laat bij A en B een stukje van 30 mm boven uitsteken. A, B en C worden gemaakt van 1,3 mm blank draad en aan beide zijden van de print vastgesoldeerd. Daarna worden de spoelen volgens de onderdelenlijst gewikkeld en op de print gemonteerd. De aardkant van LI ook weer aan beide zijden van de print solderen.
Vervolgens worden alle andere onderdelen behalve de transistor gemonteerd. Uitlopers D9 worden aan beide zijden gesoldeerd en uitlopers van C2, C3, C4, C5, C6 en C11 worden aan de aardzijde gesoldeerd.
Een kort draadje wordt aan een kant van L3 gesoldeerd voor afregeldoeleinden. Sluit nu +12V gelijkspanning aan op de transceiver aansluiting. Kijk of de beide relais betrouwbaar schakelen en of de spanning op het knooppunt R5:D1 6,8 ± 0,2 volt is.
Nu wordt Q1 gemonteerd. Met het oog op de statische spanningsgevoeligheid van deze GaAs fet volgen hier een paar aanbevelingen:
Buig de aansluitingen van de 3SK112 naar beneden op een afstand van ca. 1 mm van het lichaam en soldeer deze dan op de print.
Het printje is nu gereed voor montage in de waterdichte (die-cast) doos. De voorgeboorde doos is voorzien van lange 6 mm bouten voor bevestiging aan de mast; een bezoek aan een winkel met gespecialiseerde antennebevestigingsdelen kan uitkomst brengen voor een passende klem, maar die is vanzelfsprekend ook zelf te maken!
Nog een paar tips: gebruik, op plaatsen waar de doos doorboord wordt, fiberringen onder de bouten i.v.m. de noodzaak van waterdicht houden. Op de plaatsen waar de N-connectors komen moeten we de doos ontdoen van de beschermende laklaag i.v.m. een goede massaverbinding. Onder een van de vier bevestigingsboutjes per connector leggen we een soldeerlip voor aansluiting van de massaverbindingen van de print.
De voorversterker moet voor de montage in de mast worden afgeregeld. Dit kan gebeuren door de uitgang met een coaxkabeltje met de ontvanger te verbinden en voedingsspanning op de versterker aan te sluiten. Hiervoor wordt L3 aan de zijde L4/C11 van de print losgenomen en de losgenomen kant met +12V te verbinden.
Stem de ontvanger af op een zwak signaal zonder voedingsspanning op de versterker. Schakel daarna de voeding in en regel C2 af totdat het signaal weer wordt gehoord. Regel C7 en C8 af voor de beste signaal/ruisverhouding en daarna C2.
De aftakking op L1 is zodanig gekozen dat het laagste ruisgetal wordt verkregen; afstemmen van C2 op maximale versterking Levert dan tevens de laagste ruis op als de tap juist is uitgevoerd. Hierna wordt L3 weer vastgesoldeerd en het deksel van de doos vastgezet. Montage aan de mast dient zodanig plaats te vinden, dat de N-connectors aan de onderzijde komen. De aanvoer van de voedingsspanning kan plaatsvinden zoals getekend is in figuur 2. Er dient te worden voorkomen dat de versterker voedingsspanning krijgt in de stand zenden van de transceiver, aangezien dat het einde van de GaAs fet zou betekenen. Wordt een lange coaxkabel gebruikt dan kan het nodig zijn de voedingsspanning iets te verhogen om de relais betrouwbaar te doen werken.

Fig. 2.

De versterker is gebruikt met een zendvermogen van 100 watt. Bij nog hogere vermogens is het nodig antiparallelle dioden aan de in- en uitgang aan te brengen. Hiervoor kunnen capaciteitsarme Si-dioden of nog beter Schottky dioden worden toegepast. Indien deze laatstgenoemden worden gebruikt dan steeds twee dioden in serie schakelen aan de outputkant om clippen van het uitgangssignaal van de versterker te voorkomen. Op de print zijn voorzieningen aangebracht om deze dioden, indien nodig, te monteren.
Ook dient ervoor te worden gezorgd, bij vermogens van meer dan 100 watt, dat de relais in de doorgangsspanning zijn geschakeld voordat de HF-spanning aanwezig is.
R. Ray.