Bij zendamateurs is 9 MHz een geliefde middenfrequentie, aangezien met een VFO-frequentie dan 80 m en 20 m eenvoudig kunnen worden beluisterd. Veel ontwerpen zijn hierop gebaseerd (CHN 80-20, Engelse Plessey ontwerp, DL6HA, etc.). Het daarbij benodigde VFO wordt wel eens vergeten en vandaar dat we zo'n VFO eens in CQ-PA beschrijven.
Een goed VFO heeft als eerste eigenschap een onvoorwaardelijke frequentiestabiliteit. Daarnaast dient het faseruisspectrum goed te zijn. Aan harmonischen onderdrukking is weinig aandacht besteed, omdat veelal de 5.0 - 5.5 MHz VFO wordt gebruikt als locale oscillator en dan is het onderdrukken van harmonischen zinloos. Een diode ringmixer wordt bij voorkeur schakelend gebruikt.
Er zijn dus twee belangrijke punten:
De thermische stabiliteit is te optimaliseren door het VFO met kleine C'tjes te compenseren. Om geen last te hebben van de transistor, die normaal via een capacitieve tap aan de kring is gebonden, wordt gekozen voor een inductieve tap. Het experimenteren met de kringcapaciteit is dan geheel vrij.
Door het signaal niet, zoals gebruikelijk, van de source of te tappen, maar van de drain, werkt de oscillator tevens als buffer. Een tweede voordeel van deze methode is, dat de transistorcapaciteiten minder invloed krijgen op de oscillator. Wanneer de wisselspanning over de drain-gate capaciteit even groot is als de spanning over source-gate (bij gelijke Cdg en Csg) dan zijn deze capaciteiten de gate inkijkend verdwenen.
Om het spectrum van het VFO zo smal mogelijk te maken, is de Q van de oscillatorkring belangrijk. De belasting van de transistor Q1 op de kring dient minimaal te zijn. Verder dient het teruggekoppelde signaal met te klein te zijn en de afgegeven spanning aan de buffer eveneens.
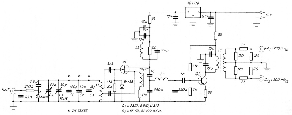
In het schema op de hierna volgende pagina is de schakeling gegeven. De volgende punten verdienen aandacht:
Voor de afstemcondensator van 50 pF dient een stevig exemplaar te worden genomen, met dubbele lagering. Voor de vertraging moet een klopjacht in de dump worden georganiseerd omdat een nieuw exemplaar bijna onbetaalbaar is. Het gebruik van een balldrive heeft als nadeel dat de backlash groot is, evenals de slijtage.
Wie die relatie bezit doet er goed aan een bevriende mechaniker een fles helder vocht toe te stoppen, onder het maken van de juiste opmerkingen…
De ringkern wordt met een M2-boutje en een kunststof ring op de print vastgeschroefd. Verder is het van belang dat L1, C1, C3, CS en C4 een gelijke temperatuur hebben. Gebruik wat warmte pasta om C3 en C1 tegen de spoel L1 aan te plakken.
Voor C5 is wat fantasie vereist. Het fraaiste is het om een koperen strip te monteren op de onderdelenzijde van de print en de belangrijkste onderdelen hierop met warmtegeleidende pasta vast te plakken. De draadjes steken dan door de strip en de printplaat. Leg een mica plaatjc onder de ringkern L1.
Bouw net VFO in een stevig aluminium of blikken doosje, inclusief de afstem C, en pak het geheel in piepschuim.

| C1 | 100 pF trolytuul |
| C2 | 68 pF ker. met zwarte band (NP0) |
| C3 | 15 pF ker. met oranje band (-150 ppm/°C) |
| C4 | dubbelgelagerde afstem C; max. 50 pF |
| C5 | 4-20 pF folietrimmer (groen) |
| L1 | Amidon T-44-6 (geel). Totaal 36 wdg.; gate op 16 vanaf koude zijde 4 µH) source op 16 vanaf koude zijde |
| L2 | 50 wdg., 0,1 Cul op 5 mm ⌀, b.v. ½ W weerstand |
| L3 | 62 wdg., 0,1 Cul op 5 mm ⌀, b.v. ½ W weerstand |
| T1 | bifilair met middenaftakking, 2 × 0,1 Cul primair: 10 wdg. ringkern ⌀ 10-15 mm, µt ≈ 125; secundair: 2 × 5 wdg. (b.v. Amidon FT 37-61 o.i.d.) |
Het VFO heeft twee uitgangen. Dit is gedaan om een voor de ontvanger (zender) en een voor een digitale frequentie uitlezing te gebruiken.
In de praktijk bleek het thermisch verloop gering te zijn. Opwarming met 100°C gaf na ca uur een stijging in frequentie van ca 1 kHz. Na 12 uur was dit tot 100 Hz gedaald.
Dit verloop is een gevolg van het verschil in tempo, waarin de ringkern en C'tjes opwarmen. Het koperen stripje was nog niet toegepast…
Kortsluiten of openlaten van Uo1 of Uo2 gaf een frequentieverandering van minder dan 50 Hz.
PA0WOW.