Met een superheterodyne ontvanger is het grote probleem dat men niet tot in de buurt van "nul" Hertz kan ontvangen. De frequentie van de oscillator is dan gelijk aan de frequentie van de MF versterker, zodat deze "dicht" gaat. Met direkte konversie echter wordt een signaal rechtstreeks naar nul Hz gemengd. Het verschilsignaal wordt in een audioversterker gestopt. Vooral het VLF gebied, dat tussen 3 en 30 kHz ligt, kan men op die manier exploreren.
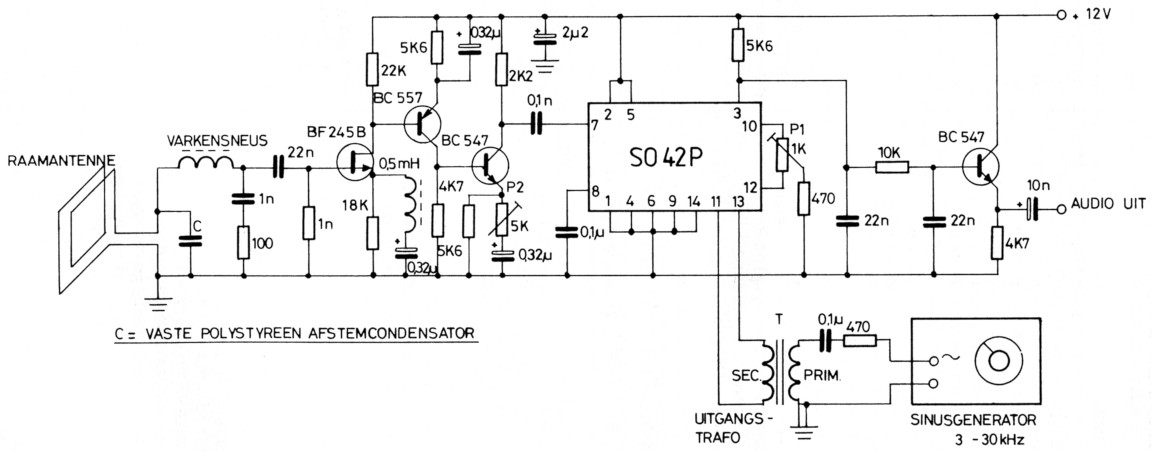
Figuur 1 laat een eenvoudig VLF ontvangertje zien, dat op deze manier werkt. Een dubbelgebalanceerde mixer in de vorm van een S042P is hierin toegepast om de draaggolf, die immers in het audiogebied kan vallen, zoveel mogelijk uit de uitgang te weren.

Fig. 1. Een DC VLF-ontvanger.
De voorversterker heeft een erg hoge ingangsweerstand en een grote spanningsversterking. Dit is gedaan om de raamantenne zo min mogelijk te belasten, als die in resonantie wordt gebracht. Signalen uit de korte golf worden geweerd met een varkensneus in de ingang en een smoorspoel in de sourceleiding. (Lokale tegenkoppeling.) Toepassing van kleine ontkoppelkondensatoren verzwakt de 50 Hz brom.
De trafo T is een uitgangstrafo'tje uit een transistorradio, of een 22/88 mH torus die als trafo wordt gebruikt. Een vlakke frequentie responsie wordt voor de torus gevonden als er in serie met de primaire wikkeling een kondensator van 100 nF wordt opgenomen. Let wel op de uitgangsspanning van de sinusgenerator: is die te hoog, dan kan gemakkelijk de mixer overstuurd worden.
Bij de mixer kan men de draaggolfonderdrukking instellen met P1 en de versterking van de voorversterker is instelbaar met P2. De signalen kunnen erg sterk zijn op VLF, vooral met een afgestemde raamantenne. Om dan oversturing te voorkomen is P2 opgenomen.
Als antenne is een raamantenne gebruikt, zoals er al eerder werd opgemerkt; een goede signaal-ruis verhouding werd verkregen door de antenne in resonantie te brengen. Een raamantenne bestaat uit een stuk draad van 30 tot 100 meter lang die als een spoel is gewikkeld. De geïnduceerde spanning is recht evenredig met de oppervlakte van de spoel en het aantal wikkelingen. Met een kondensator van 100 nanofarad ligt de resonantie ergens in het VLF gebied; men moet uiteraard experimenteren met de waarde van de kondensator.
Ondanks de krappe ruimte van het spektrum, de sterke man-made en natuurlijke static, en het geringe rendement van zendantennes op die frequenties, wordt er toch nog veel gebruik gemaakt van de VLF band. Lange-afstandskommunikatie en kommunikatie met onderzeeers zijn belangrijke toepassingen en omdat de propagatie erg stabiel is wordt de VLF gebruikt voor wereldwijde radionavigatie. Dit zit hem in de typische golfpijp, die gevormd wordt door de aarde enerzijds en de D-laag anderzijds. Verstoringen die optreden zijn met grote nauwkeurigheid te voorspellen en te verrekenen in de navigatieresultaten. In het 10 kHz gebied werken de Omega navigatiezenders en met acht van die zenders kan men wereldwijd navigeren. Tabel 1 is een lijstje met een aantal zenders die in het VLF gebied werken. De type uitzending is meestal een soort RTTY, afgewisseld met routine weerberichten of tijdpiepjes.
| Call | Frequentie | QTH |
|---|---|---|
| HWU | 15,1 | Frankrijk |
| GBR | 16,0 | Rugby, Engeland |
| GBZ | 19,6 | Rugby, Engeland |
| NBA | 18,0 | Balboa, Panama |
| NPG | 18,6 | Seattle, USA |
| JXZ | 17,0 | Jan Mayen |
| USA-omega | 10,2; 11,33; 13,06 | diverse |
| USSR-omega | 11,905; 12,649; 14,881 | diverse |
PE1CUX.