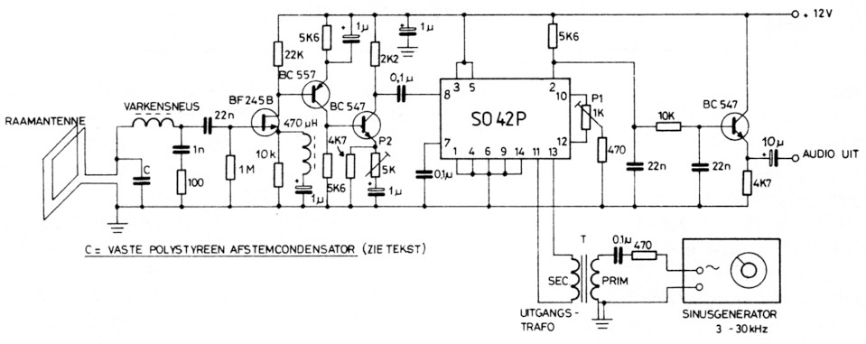
In het schema van het VLF direkte konversie ontvangertje is een aantal foutieve waarden aangegeven. Weerstanden van b.v. 1 nano-ohm komen natuurlijk niet in uw shack voor, In figuur 1 is opnieuw het schema afgedrukt met ditmaal de juiste waarden van alle komponenten.
Kanttekeningen bij bouw en gebruik Het apparaatje is erg gevoelig voor manmade storingen: vooral triacregelaars, motoren en hoogspanningsnetten zorgen voor veel gebrom en geratel, terwijl televisies krachtige 15625 Hz draaggolven uitzenden. Het ontvangertje was tijdens tv-tijd volkomen onbruikbaar! In verstedelijkte gebieden mag men dan ook niet al te veel verwachten van de VLF-band.
Tot zover het gebruik in het algemeen; er zijn ook nog vijf punten die in het bijzonder voor dit ontvangertje gelden.
Als antenne werd een raamantenne aanbevolen. Stem deze of met een polystyreen kondensator, want als de antenne niet wordt afgestemd dan pikt het veel MG en KG signalen op die de ontvanger oversturen. Bovendien is de gevoeligheid van de ontvanger voor VLF signalen groter als de antenne in resonantie is.
Oversturing van de mixer door een zender kan optreden als de antenne afgestemd is op een krachtige, nabije zender (b.v. HWU in Frankrijk). Deze zender is dan over een groot afstemgebied te Koren. In dat geval is de versterking van de voorversterker eigenlijk te groot en kan met P2 worden gereduceerd. Drastische verkleining van de gevoeligheid kan eenvoudig worden bereikt door het verwijderen van de ontkoppelkondensator die in de emitterleiding van de tweede transistor (BC557) staat.
Met de instelpotmeter P1 kan men de balancering van het mixer-IC regelen. Soms blijkt dat de mixer niet in balans te regelen is en dit wordt veroorzaakt door instraling van het oscillatorsignaal in de voorversterker. Daardoor wordt het oscillatorsignaal met zichzelf gemengd, wat uiteraard een gelijkspanning (frequentie nul!) tot gevolg heeft. Deze gelijkspanning brengt de mixer uit balans; zorg ervoor dat het oscillatorsignaal niet in de ingang kan verschijnen (afgeschermd snoer gebruiken voor in- en uitgangen).
De konversiegain kan worden vergroot door tussen poot 10 en poot 12 van het IC (dus over P1) een kondensator van 100 nF te plaatsen. Dit kan van nut zijn als het audioniveau aan de uitgang aan de lage kant is.

Figuur 1. Het gekorrigeerde schema van de VLF DC-ontvanger.
In sommige gevallen wil de voorversterker met de mixer nog wel eens aan de haal gaan door te gaan oscilleren. Experimenteel werd gevonden dat een 100 pF kondensatortje tussen poot 7 en 8 van het IC het probleem oploste.

Fig. 2. Het P67 printje op ware grootte.

Fig. 3. Onderdelen-opstelling.

Fig. 4.
PE1CUX.