Daar op veel oude transceivers de 160 m band nog niet zit, leek het mij wel zinvol om een schema van een zender te beschrijven voor deze band, vooral nu de PTT de band heeft uitgebreid.

In Practical Wireless van december '83 trof ik een beschrijving aan van een zender voor DZB en CW. Daar de 160 m voor ons alien open staat voor CW, is het DZB gedeelte dus voor ons taboe, maar deze zender kan natuurlijk met wat aanpassingen ook op een andere band werken waar DZB wel mag.
Bij deze zender gaat men van de eigenschap van ringmixers uit, dat in deze mixer signalen gemengd kunnen worden met frequenties vanaf 0 Hz, gelijkspanning dus. Het VFO Trl wekt een 160 m signaal op dat na gebufferd to zijn verdwijnt in de ring-mixer. Wanneer nu aan de tweede poort geen signaal wordt toegevoerd dan is de mixer in balans en komt er theoretisch geen signaal aan de uitgang. Voeren we nu een gelijkspanning toe dan komt de mixer uit balans en zal er een signaal worden doorgelaten. Is nu het signaal i.p.v. een DC spanning een LF spanning dan zal er een DZB signaal uitkomen. Het uitgangssignaal wordt nu tot een watt of twee versterkt m.b.v. de transistoren Tr3 t/m Tr6.

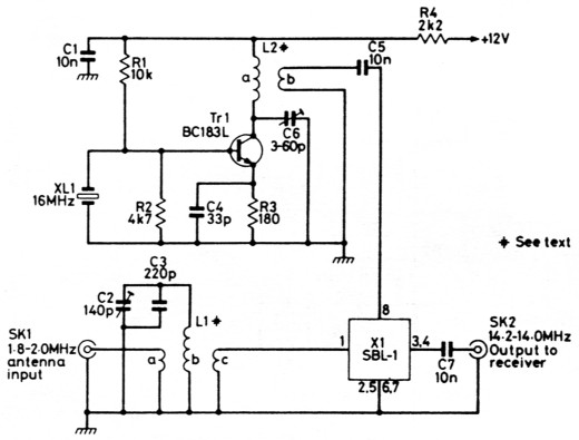
Fig. 2. Complete circuit diagram of the converter which will provide 1-8 MHz band coverage when used in conjunction with a 14 MHz receiver.
In het januarinummer van Practical Wireless vond ik een converter die eventueel past bij de 160 m zender. Ook hier wordt gebruik gemaakt van een ringmixer. Dit kan eventueel dezelfde zijn, maar dan moeten we m.b.v. relais of diodes de in- en uitgangen omschakelen. De opbouw van de converter is uiterst simpel. Een bandfilter m.b.v. L1, een mixer en een oscillator. Als frequentie voor deze oscillator heeft men gekozen voor 16 MHz, dit i.v.m. de gevoeligheid van de achterset. 27 MHz had ook gekund, maar de meeste ontvangers zijn op de 10 m band niet zo gevoelig. L1a bestaat uit 5 windingen, evenzo L1c. L1b bestaat uit 63 windingen. L2a bestaat uit 16 windingen en L2b uit 3 windingen. L1 wordt gewikkeld op een T50-2 ringkern en L2 op een T50-6 ringkern. Willen we een ander X-tal toepassen dan moet L2a en C6 aangepast worden.
Laat een vlieger op. Knoop daaraan plm. 60 meter dun draad. Sla een pen in de grond of leg een aantal kwartgolf radialen uit. Maak een tuner (zie fig. 3) en u bent portabel op 160 meter.

Fig. 3. Circuit details of the a.t.u. used by the author for operation on the 1.8 MHz band.
PA0OKA.