Vaak bestaat de behoefte om snel even een signaal door een filter te halen opdat hetzij het signaal van ongewenste neveneffekten bevrijd wordt, hetzij het signaal slechts een frequentie of frequentieband doorlaat. Daartoe bestaan vele schakelingen, doch het onderstaande is wel zeer eenvoudig te bouwen en is daarbij nog regelbaar over het frequentiegebied van ca 300-3000 Hz.
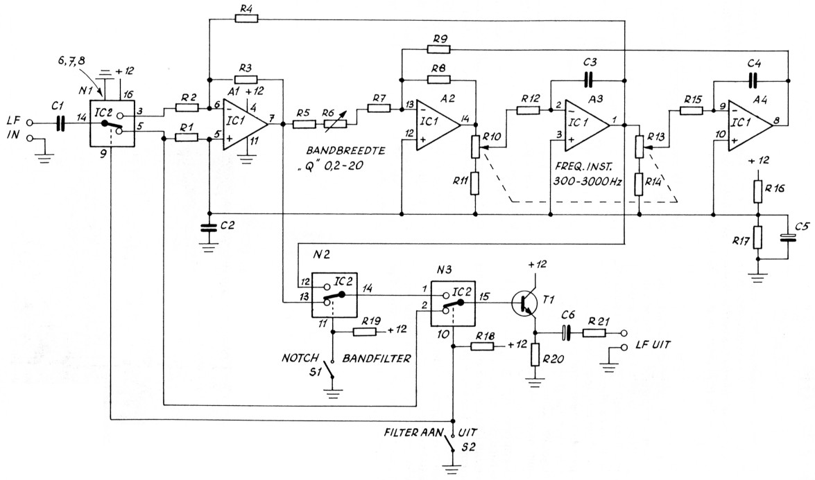
In figuur 1 is het totale schema getekend. Dit is een iets gewijzigde uitvoering van het zgn. "state variable filter". Laatstgenoemd filter heeft het grote voordeel dat men, door op de juiste punten in de schakeling of te takken, men de beschikking heeft over low-pass, band-pass, high-pass en notch. Eveneens over een gegeven frequentiegebied. Voor geInteresseerden: zie literatuuropgave aan eind van dit artikel.

Fig. 1 LF-filter.
Hier is echter gekozen voor de mogelijkheden band-pass en notch.
| R1 | 56 k |
| R2,R3,R4 | 33 k |
| R5, | 470 Ω |
| R6 | 100 k Log |
| R8,R9 | 4k7 |
| R10,R13 | 10 k Lin |
| R11,R14 | 1 k |
| R12,R15 | 47 k |
| R16,R17,R18,R19 | 10 k |
| R20 | 560 Ω |
| R21 | 100 Ω |
| C1,C2 | 100 nF keramisch |
| C3,C4 | 1 nF styroflex of MKH |
| C5,C6,C7 | 10 µF/16V |
| T1 | BC547 |
| IC1 | TL084 |
| IC2 | CD4053 |
| S1,S2 | Enkel aan/uit |
De centrale frequentie wordt ingesteld met de stereopotentiometer R10, R13.
Voor uitbreiding van het frequentiegebied kunnen eventueel de condensatoren C3 en C4 omschakelbaar gemaakt worden, dit betekent echter weer een schakelaar meer en dan gaat de charme van dit eenvoudige schakelingetje weer verloren.
De bandbreedte of demping wordt ingestelc met de weerstand R6, eveneens een pot-meter.
Om om te schakelen van band-pass naar notch lenen zich bij uitstek de analoge schakelaars, deze zijn opgebouwd uit FET' en hebben een redelijk lage doorgangsweerstand, ca 300 Ω en enkele MΩ in gesperde toestand. Het grote voordeel is gelegen in het feit dat men geen Lange signaalvoerende draden in de schakeling krijgt naar de schakelaars op het front. He schakelen gebeurt nu met gelijkspanning.
Daar we met een enkele voedingsspanning werken, moeten de niet-inverterende ingangen van de OpAmp's A1 t/m A4 op halve voedingsspanning gebracht worden. Dit geschiedt met de combinatie R16, R17 en C5. Transistor T1 vervult de taak van buffer. Met S2 wordt het filter in- of uitgeschakeld.
De bouw levert geen enkel probleem op, bij juiste plaatsing van de onderdelen werkt de schakeling meteen (figuur 2 en 3).

Fig. 2. Print layout.

Fig. 3. Printzijde.
Aan het filter zijn enige metingen verricht m.b.v. een signal-analyzer, bij een frequentie van ca 1 kHz.
Gemeten zijn de "gain" en "fase" karakteristiek in de standen band-pass en notch, met de bandbreedteregelaar R6 in beide uiterste standen (d.w.z. minimale-maximale bandbreedte).
Aangezien een grafiek vaak verhelderend werkt zijn deze toegevoegd aan dit artikel (figuren 4 t/m 7).

Fig. 4. Overdrachtsfunctie inputsignaal naar outputsignaal.
S1: dicht → band-pass filter
S2: open
R6: minimale brandbreedte
R10,R13: ca. 1 kHz

Fig. 5.
S1: dicht → band-pass filter
S2: open
R6: maximale brandbreedte
R10,R13: ca. 1 kHz

Fig. 6.
S1: open → notch filter
S2: open
R6: minimale brandbreedte
R10,R123: ca. 1 kHz

Fig. 7.
S1: open → notch filter
S2: open
R6: maximale brandbreedte
R10,R123: ca. 1 kHz
T.F. Lampe, PE1FOD.