Ik betrap me er echter wel eens op als ik voor de tiende keer een voedinkje maak, dat ik het eigenlijk een heel vervelend karweitje zou moeten vinden, het tegendeel is echter waar. Gek he? Onlangs kocht ik op een rommelmarkt een heel klein scoopbuisje en ik zag in gedachten al het scoopje dat ik er van ging maken. Een hele complete scoop is het niet geworden hoor, ik heb trouwens een hele goeie van Tectronix, het is echter een zogenaamde x-y scoop geworden voor de RTTY.

De convertor met diverse baudrates heb ik er ook ingestopt en nu is het een prima werkend apparaat geworden met druktoetsen voor de verschillende mogelijkheden.
Een prettig voordeel is in mijn geval dat ik weer een beetje ouwe rommel ben kwijtgeraakt op een nette manier, spullen zoals ouwe trafo's worden niet meer elke dag gebruikt.
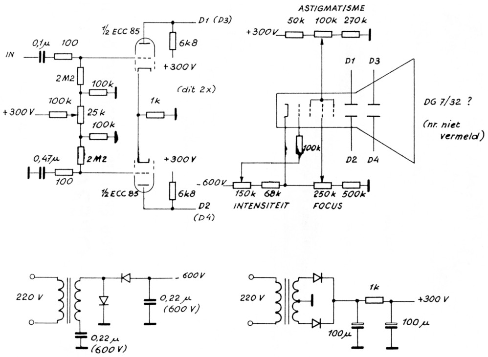
De hoogspanning voor de beeldbuis (5 à 600 V) is verkregen door spanningsverdubbeling met een gewone trafo uit een omroepontvanger, de versterker heb ik gemaakt met een paar dubbeltriodes. In plaats van die twee lampen had ik makkelijk een paar torretjes kunnen gebruiken (enige tijd geleden beschreven in CQ-PA) maar ja ik ben nou eenmaal een eigenwijs persoon en die triodes had ik hier toch nog liggen evenals de voedingstrafo daarvoor, die triodes hebben immers ook 300 V nodig.
Alles bij elkaar een project waar je toch wel een weekendje mee onder de pannen bent, moeilijke dingen zitten er niet aan.
De bestaande torren/IC convertor die ik al jaren in gebruik heb is uit zijn bestaande kastje gesloopt en aan de onderkant van het chassietje geplakt waarop de beeldbuis is gemonteerd.
Als nu de RTTY staat te draaien komen er een paar zogenaamde kruisjes op de beeldbuis (makkelijk bij het afstemmen).
Die kruisjes zijn bij mij echter een paar afgeplatte biertonnetjes, dit komt, hebben kenners mij verteld, door de doorlaatkromme van de AF filters in de convertor. Dus gewoon laten gaan, het hoort zo.
Bas, PA0RTW.