In Radio Communication van de RSGB las ik een interessant artikeltje van Pat Hawker G3VA over deze vreemde buis. Hij haalt een overlijdensbericht aan van John Bardeen, gepubliceerd in het blad Nature van februari. Deze was samen met W. Brittain de ontdekker en naamgever van de transistor. Hij ontving twee Nobelprijzen voor natuurkunde omdat hij ook de 'IV van de BCS theorie over supergeleiding was. Hij merkte op: 'Het is onmogelijk voldoende nadruk te leggen in het belang van de ontwikkeling van de transistor en de halfgeleidertechniek die hieruit is voortgevloeid. Deze ontwikkeling overschaduwt zelfs kernsplijting en kernfusie verre en heeft zonder enige twijfel de grootste economische en sociale invloed gehad van enige vinding op het gebied van de moderne natuurkunde.'
In dit licht mag het feit, dat menigeen zo gefascineerd blijft door de historie en het steeds weer toegeven aan de toepassing van de pre-transistor-thermionische buis met zijn energieverslindende gloeidraad en de hoge spanningen die aan de anode worden toegevoerd. Ik kan geen theorie aanreiken waarom dit zo is, maar er zijn bewijzen genoeg voor. Denk maar aan de stoomtrein enthousiasten, het bestaat gewoon.
Niet alle buizen waren ontworpen om met hoge spanningen te werken, ten minste niet voor klein-signaal toepassingen. In de laat 50'er jaren brachten zowel Mullard ( = Philips) en Brimar multi-electrode-buizen op de markt die direct op 12 Volt autoaccu's konden werken. Deze werden toegepast in hybride autoradio's welke waren voorzien van een transistor-audioversterker met meestal een 0C16 als eindtrap. In de Mullard serie waren de ECH83 en de EBF83 met 6,3 Volt gloeidraden die in serie konden worden geschakeld en dienden als mixer, MF-versterker en audioversterker enzovoorts. In de Brimar serie waren dat de 12AC6, 12AD6 en 12AE6 met 12 Volt gloeidraden. Door deze laagspanningsbuizen te combineren met een transistor-eindversterker kon het gebruik van een DC-DC converter of een `trilleromvormer' worden vermeden. De dalende prijs van de transistors maakten echter spoedig deze hybrideontwerpen onnodig en ik kan mij niet herinneren dat er radioamateurs waren die deze laagspanningsbuizen toepasten, hoewel er ook conventionele buizen zijn die willen oscilleren of enige spanningsversterking willen geven bij een anodespanning van 15 Volt.
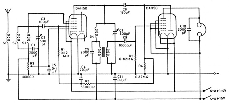
Recent kwam Dr. Tom Going met de vraag, in verband met zijn interesse in de radiohistorie, over een eerder ontwikkelde laagspanningsbuis: de Philips DAH50 met een dubbele gloeidraad van 1,4 Volt bij 25 mA. Waar of voor wie was deze bedoeld? Wie heeft die gebruikt? Hij ontdekte dat deze diode-heptode 'met een ruimteladingsrooster' was opgenomen in een Nederlands databoek uit 1943 van Philips en ook als `verouderd' in Vol.III van het Philips Industries Data & Circuits of Receiver and Amplifier Valves (1st supplement, 1949) in de Engelse taal. Tot nu toe echter heeft hij niemand kunnen vinden, die weet of deze buis ooit gebruikt is geweest in portable ontvangers of ook zelfs maar uit het ontwikkelstadium is gekomen. Het was geen `miniatuur' buis zoals de latere 'ID' 90 serie maar had een octalvoet. (Hij leek voorzover ik weet uit een Philipsboek meer op de DF21, een HF-penthode met een octalvoet en de bekende rode metaalverf - PJE).

Het ruimteladingsrooster maakte het mogelijk de buis te laten werken met een anode-spanning van 15 Volt en er werd geclaimd dat het redelijk werkte tot een frequentie van 50 MHz. Het databoek gaf ook details voor een middengolfontvanger voor koptelefoongebruik met een gloeistroomverbruik van 75 mA (een diode niet gebruikt) bij 1,4 Volt en 6 mA anodestroom bij 15 Volt. Het schema toont een 'reflex'ontvanger, met de eerste heptode als HF en LF versterker met dempingsreductie op de HF kring die zorgde voor een gevoeligheid van ca. 30µV voor een goed neembaar signaal, die de gebruiker in staat stelde een groot aantal omroepstations te kunnen ontvangen, zelfs bij gebruik van een stuk draad van een paar meter als antenne. Toen gedurende de bezetting de meeste radio's in beslag waren genomen, waren dit soort ontvangers bij uitstek geschikt voor het clandestien luisteren naar omroep of HF CW en mogelijk zelfs voor het maken van verbindingen. Bekend is dat door het verzet onderdelen uit de Philipsfabrieken werd gesmokkeld, maar of er van de DAH50 gebruik werd gemaakt is niet bekend bij Tom Going.
Indien er iemand iets over deze buis kan vertellen dan zou hij daarvan graag op de hoogte worden gebracht.
Tot zover het relaas van Pat Hawker G3VA.
Dat het idee van deze buizen (of beter gezegd: lampen. ) al wat ouder is kan men ook nog wel vinden in de boeken van Corver.
Hierin wordt de `dubbelroosterlamp' (met het schroefje op de huts) beschreven. Deze buis wordt als triode gebruikt. Ook hier wordt het rooster wat tussen de gloeidraad en het stuurrooster zit als ruimteladingselectrode gebruikt. Een mooi voorbeeld is de Philips A141. Deze werkte met een gloeispanning van 1 Volt bij 60 mA gloeistroom en een spanning van 2 tot 4 Volt op anode en binnenrooster bij gebruik als detector, en maximaal (!) 20 Volt indien gebruikt als laagfrequent versterker. Zie hiervoor ook de afdruk van een Philipscatalogus uit 1925, waarin deze radiolamp wordt aangeprezen.
PA0PJE.