Home - Techniek - Electronica - Radiotechniek - Radio amateur bladen - CQ-PA - Langegolf ontvangst 2
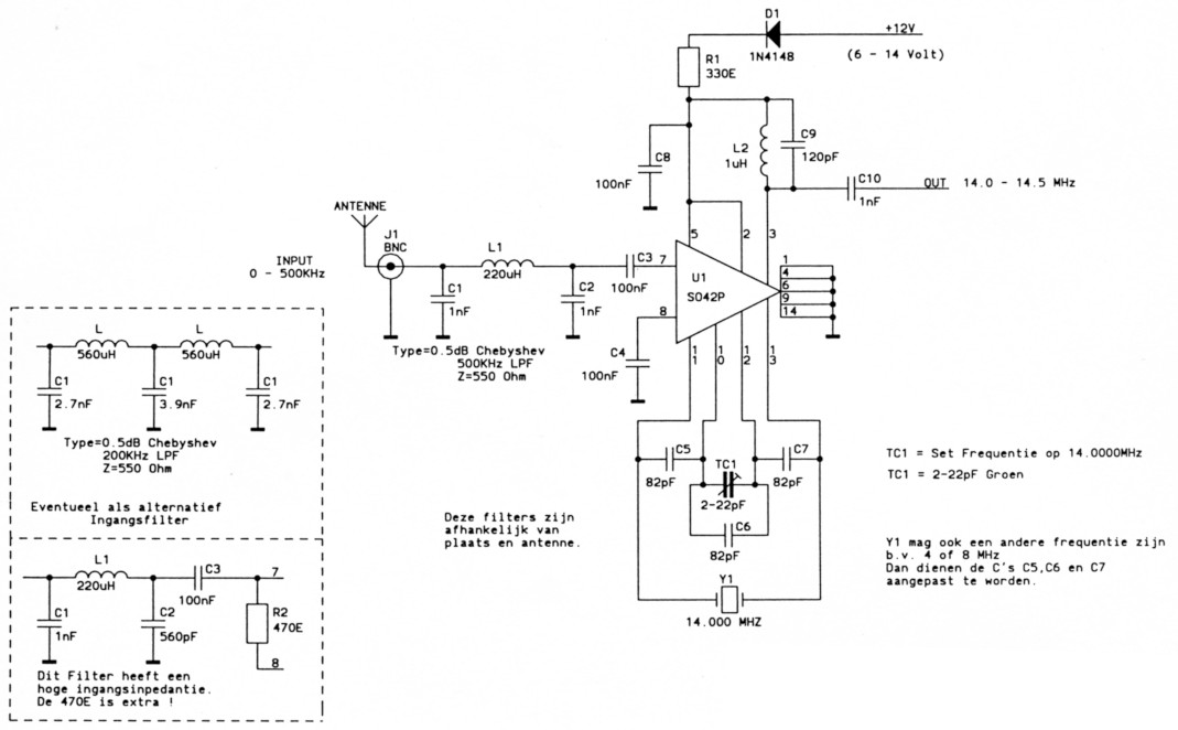
Fig. 1. Schema.
Timo, PE1FOD.