
Foto 1.
Met de bouw van deze versterker heb je het gevoel weer eens echt met zelf: bouw bezig te zijn. Twee grote buizen, glimmend koper en aluminium. Het eindresultaat zie je niet over het hoofd en mag gezien worden, maar eerst... onderdelen verzamelen en dan aan de slag. Zagen, buigen en boren.
Het verwerkelijken van een versterker als deze is een ietwat andere opgave dan een printje met de onderdelen bestellen want een printje voor zoiets is er gewoonweg niet en die onderdelen zijn ook geen gewone `toonbank' artikelen. Dat wordt flink in de junkbox graven, radiomarkten aflopen en bij het verzamelen van de onderdelen aan alternatieven denken.
Voor de buizen RS686 kunnen ook andere worden gebruikt zoals de 4-400 of de QB3,5/750. Uiteraard moeten de buizen het vermogen ruim kunnen leveren. Buizen die het net kunnen trekken moeten fors op hun tenen lopen en dat verkort hun levensduur aanzienlijk. Geef liever iets meer uit voor passende buizen en vergeet de bijbehorende buisvoeten niet.
Goed, de juiste buizen hebben we gevonden en nu is het zaak om ze ook in bedrijf heel te houden. Een belangrijke voorwaarde daarvoor is de koeling. Op foto 1 is te zien dat de behuizing uit twee 'dozen' bestaat. De tussenwand tussen deze twee is in principe dicht met twee grote gaten waar de buizen net doorheen steken. Uit de bovenste doos wordt met een ventilator de warme lucht weggezogen. In de onderste doos zit een rooster waardoor koude lucht kan binnentreden en op zijn weg naar boven stroomt deze koude lucht langs de buizen die daardoor goed worden gekoeld. De buisvoeten worden daartoe ± 5 mm onder het chassis gemonteerd.
Niet alleen een goede koeling is het behoud van de buizen, ook de juiste gloeispanning is belangrijk. Die is voor de RS686 5 volt bij maar liefst 28,2 ampere voor de twee buizen parallel. Daarvoor een trafo vinden is niet zo eenvoudig en uiteindelijk is zelf een trafo gewikkeld. Hoe dat moet: zie verderop.
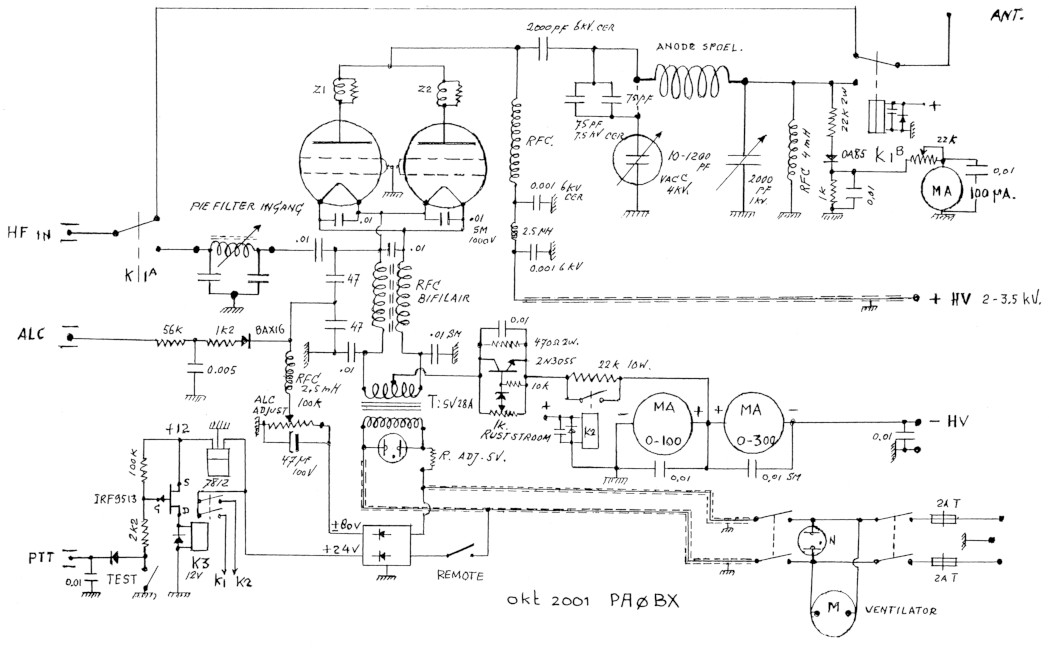
Grounded Grids, geaarde roosters in goed Nederlands, geven een prima afscherming tussen de kathode- en de anodecircuits van de schakeling. Het onderbrengen van de onderdelen aan de ingang van de versterker (kathode) in het onderste compartiment en de onderdelen aan de uitgang (anode) in het bovenste zorgen voor zo'n goede scheiding tussen in- en uitgang dat voor ongewild oscilleren van de schakeling niet behoeft te worden gevreesd; neutrodynisatie behoeft vanwege de afschermende grounded grid schakeling niet te worden toegepast.
Voor iedere amateurband zijn aangepaste spoelen en condensatoren nodig aan de in-gang en aan de uitgang van de PA. Die zou men met schakelaars kunnen omschakelen maar dat valt niet mee bij zo'n vermogen en een anodespanning tussen de 2500 en de 3500 volt. Tussen 3,5 en 30 MHz hebben we maar liefst acht amateurbanden; dus een schakelaar met 8 standen en twee dekken (eentje in het onderste cornpartiment en de andere in het bovenste) zouden we nodig hebben en dat geeft vrijwel onoverkomelijke mechanische problemen. Bovendien nemen die spoelen en condensatoren flink wat ruimte in en veroorzaken daardoor veel te lange leidingen. Daarom is gekozen voor insteek-units per band. Op foto 1 kunt u aan de rechter zijkant van het onderste compartiment een insteek-unit voor de ingang zien zitten. Op foto 2 is de grote anodespoel ingestoken. Op deze manier krijgen we de kortste verbinding tussen de anodes en de antenne-uitgang. Een voor sommigen bijkomend voordeel zou kunnen zijn dat u alleen die insteek-units behoeft te maken voor die banden waarin u geïnteresseerd bent.

Foto 2.
Alle condensatoren in het HF-pad zijn van uitstekende kwaliteit. Probeer voor de C's aan de ingang (zilver)mica condensatoren te bemachtigen. Lukt dat niet dan vormen keramische buiscondensatoren een redelijk alternatief. De uitgang van de PA is hoogohmig en met een vermogen (PEP) van 400 W kan het niet anders zijn dan dat er verrekt hoge spanningen aanwezig zijn waartegen gewone condensatoren niet be-stand zijn. Direct aan de anode zijn C's gebruikt met een doorslagspanning van 6 kV en minder is echt niet vertrouwd. Na de koppel-C van 2000pF komen we aan de anodespoel die een onderdeel is van het PI-filter. Aan de anodekant is de zaak nog steeds erg hoogohmig en dat heeft consequenties voor de afstemcondensator; dit is een vacuum-condensator. Een vacuum-C is ook geen toonbankartikel maar er is op radiomarkten beslist wel aan te komen... zij het dat u er flink voor in de buidel moet tasten. Op foto 2 kunt u dit dure onderdeel (met de aanduiding CCCP) zien zitten naast de grote anodespoel. "CCCP" is het land van herkomst = USSR. De vacuum-C heeft een waarde van 10..1200 pF.
Hiermee kunnen we op alle banden, behalve op die met de hoogste frequenties, goed afstemmen. Voor de hoogste frequenties worden twee keramische condensatoren van 75pF in serie met de vacuum-C geschakeld waardoor de totale capaciteit wordt teruggebracht van 1200 pF tot 133 pF.
Aan de antennezijde van de anodespoel is de impedantie veel lager en kunnen we meer stroom maar minder spanning verwachten. Hier is een afstem-C met een doorslagspanning van lkV voldoende maar vanwege de vrij grote HF-stroom in dit laagohmige circuit is een goede lagering een must. De afstemcondensatoren uit oude omroepdozen hebben voor dit werk te iele (kogel)lagertjes.
De twee buizen trekken samen een stroom van maar liefst 28,2 A bij een spanning van 5 V Het zijn direct verhitte buizen. Ze hebben dus geen aparte kathodes en dat geeft een probleem omdat de ingang van de PA via de kathodes loopt. De kathodes/gloeidraden dienen dus voor HF gelsoleerd te zijn van de massa. Aangezien kathode en gloeidraad een zijn moeten we het hele gloeidraadcircuit voor HF isoleren. Daartoe wordt de bifilair gewikkelde smoorspoel gebruikt.
Bij deze grote stroom is dik draad vereist, 62 blank vertind koperdraad dat voor het wikkelen wordt gelsoleerd met teflon tape. Het wikkelen, 2× 28 windingen, doen we met dit akelig dikke draad om een koperen waterleidingbuis van 12 mm ⌀. De kern die we gebruiken is een ferrietstaaf l0mm0 met een lengte van 18..20 cm. Pro-beer niet om dit dikke draad direct om de ferrietstaaf te wikkelen want dan breekt de staaf beslist. Voordat we de spoel van de waterleidingbuis op de ferrietstaaf schuiven moet deze staaf eerst nog goed omwikkeld worden met isolerende teflon tape.
Zo de smoorspoel is klaar. Nu nog een passende trafo en u bent een spekkoper als u die in uw junkbox heeft liggen.
Gevraagd: 5,6 volt indien belast met 28 ampere. Dat is ca 160 VA (watt) en gaan we uit van een gewicht van 1 kg per 40 W dan komen we op een trafo met een gewicht van minimaal 4 kg.
De spanning op de gloeidraden dient exact 5 V te zijn maar toch gaan we uit van een spanning van 5,6 V voor de trafo. In de primaire wordt later een weerstand opgenomen (R. ADJ. 5V) waarmee de gloeispanning, aan de buffs gemeten, nauwkeurig op 5 volt wordt ingesteld.
Vroeger wikkelde de amateur zijn eigen trafo's en dat is een kunst die langzamerhand verloren is gegaan. Maar soms moeten we wel, ook nu nog, omdat die trafo die we nodig hebben gewoonweg niet verkrijgbaar is. (Het is, denk ik, wel mogelijk om een 5V gelijkspanningsvoeding te gebruiken. Voedingen met deze spanning zijn ooit gebruikt in de begintijd van de computer toen grote computers nog flink wat stroom verbruikten. Exemplaren van zo'n 30 A duiken nog regelmatig op en zijn niet duur omdat eigenlijk niemand een goede bestemming weet voor deze ongelooflijk zware voedingen. PA3FFZ)
Het uitgangspunt voor de nieuwe trafo was een oude trafo waarvan het vermoeden bestond dat le het wel zou kunnen trekken'. Een eerste indicatie is het gewicht. De oude trafo moet bovendien gemakkelijk te slopen zijn en voldoende ruimte voor de nieuwe wikkelingen hebben. Voordat we het blikpakket gaan verwijderen en gaan afwikkelen gaan we echter eerst rekenen en de afmetingen van het blik opmeten. Voor de berekening (zie fig. 2) hebben we de oppervlakte nodig (doorsnede) van het blikpakket en die was bij de trafo van Martin 14 cm2.

Fig. 2.
Nu nog de draaddikte bepalen. Primair loopt er een stroom van ca 755 mA en een draaddikte van 0,6 mm lijkt niet onredelijk. Secundair weer die 28 A en daarvoor gebruiken we weer hetzelfde dikke draad, 62 = 6 mm2 → ⌀ = 2,76 mm, als voor de smoorspoel. Na het wikkelen van de trafo moet het blik weer om de spoelen. Neem nog even de tijd om het geheel netjes of te werken en u zult zien dat sommige slecht verkrijgbare onderdelen heel goed zelf te maken zijn. De gloeistroomtrafo wordt dicht bij de buizen in de kast van de versterker ondergebracht. Lange leidingen en connectors zijn bij zulke grote stromen uit den boze.
Over de hoogspanningsvoeding van ca 3000 volt gelijkspanning heeft Martin in zijn bijdrage niets verteld maar om daar een trafo voor te vinden is gemakkelijker dan u denkt... tijdens het bewerken van dit artikel kwam ik er eentje tegen bij een veiling op een afdelingsbijeenkomst. Voor het luttele bedrag van 2 euro verwisselde deze trafo (2300 VAC, en 900 VA) van eigenaar. Gaan we uit van een rendement van 50% voor deze versterker dan komen we op een piekbelasting van 800 W De trafo heeft dan nog een kleine reserve. Dit soort trafo's wordt gebruikt in magnetrons. Misschien wil Martin nog eens lets vertellen over de hoogspanningsvoeding want alleen met een trafo zijn we er nog niet. Er moet ook nog gelijkgericht en afgevlakt worden bij knap hoge spanningen.
(PA3FFZ)
Er worden drie relais gebruikt:
K1 = antennerelais
K2 = ruststroom
K3 = Push To Talk
Deze relais moeten gevoed worden en daartoe wordt nog een kleine hulpvoeding gebruikt. Ook de drempelspanning voor de ALC wordt door deze hulpvoeding geleverd. Het vierkantje met de twee diodes aan de onderkant van het schema stelt deze voeding voor. Figuur 3 geeft meer details.

Fig. 3.
Z1 en Z2 zijn kleine spoeltjes die bedoeld zijn om parasitair oscilleren tegen te gaan. De Q van deze spoeltjes is doelbewust onderuitgehaald met weerstanden om een eigen-resonantie tegen te gaan. Het spoeltje bestaat uit 2 windingen met een binnendiameter van 15 mm van 2,5 mm dik verzilverd koperdraad. In ieder spoeltje worden 4 weerstanden van 220 Ω / 1W gemonteerd (parallel).
De insteek-units voor de ingang kunnen voor iedere band worden afgeregeld op een SWR 1:1 met de ferrietkern (rode punt). De anodekringen worden met de twee afstemcondensatoren afgeregeld en zijn dan ook niet van een kern voorzien. Voor de hogere frequenties (14 t/m 28 MHz) wordt geen draad gebruikt maar koperbuis 6 mm ⌀. Voor 3,5 en 7 MHz povindraad met een dikte van 2,5 mm.
De anodespoelen en de ingangsfilters zijn verwisselbaar d.m.v. 4 mm stekkerpennen (Conrad 730319-60). De anodespoelen zitten op een stukje plexiglas van 110 × 20 × 6 mm; de stekkerpennen staan 80 mm uit elkaar. Foto 3 geeft een duidelijk beeld van de situatie. Voor de montage van de onderdelen in het anodecircuit is geen draad gebruikt maar koperband. Polijst dit band en de Buis van de anodespoelen... maar niet met staalwol, wel met koperpoets!

Foto 3.
De uitgangs-PI-filters zijn berekend aan de hand van grafieken en formules die to vinden zijn in de ARRL-handboeken. Eerst wordt de waarde van de twee afstem-C's en de spoel bepaald waarbij de anode-spanning en -stroom een grote rol spelen (CQ-PA febr. '99). De gevonden waarde voor de spoelen moet vervolgens gerealiseerd worden en ook daarin voorziet het ARRL Handbook... of CQ-PA september 2000.
Zo langzamerhand kunnen we aan de bouw gaan beginnen.
Maatschetsen en dergelijke kunnen we niet geven omdat de bouw erg afhankelijk is van de onderdelen die u verzameld heeft. Begin niet eerder dan het moment waarop u alle onderdelen bij elkaar heeft. Veronderstel eens dat u de kast al klaar heeft en dat de trafo of de condensatoren er niet inpassen...! Dit artikel wordt vervolgd; u kunt intussen de radiomarkten afstruinen op zoek naar geschikte onderdelen.
*) Voordat ik het vergeet: de ruststroom voor de buizen wordt op 60..80 mA ingesteld met de 1 kW potmeter.
PA0BX.
Deel 1 - deel 2